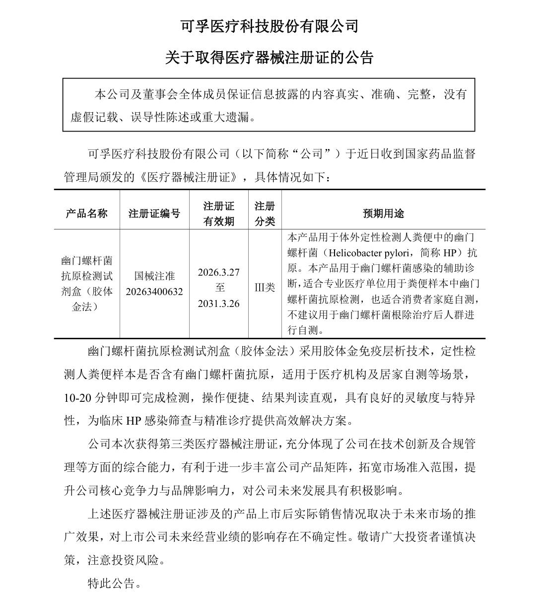
红网时刻新闻4月1日讯(记者 张馨心)3月31日,可孚医疗发布公告称,公司自主研发的幽门螺杆菌抗原检测试剂盒(胶体金法)正式获得国家药品监督管理局颁发的Ⅲ类医疗器械注册证。
本产品用于体外定性检测人粪便中的幽门螺杆菌(Helicobacter pylori,简称HP)抗原,用于幽门螺杆菌感染的辅助诊断,适合专业医疗单位用于粪便样本中幽门螺杆菌抗原检测,也适合消费者家庭自测,不建议用于幽门螺杆菌根除治疗后人群进行自测。
公告称,幽门螺杆菌抗原检测试剂盒(胶体金法)采用胶体金免疫层析技术,定性检测人粪便样本是否含有幽门螺杆菌抗原,适用于医疗机构及居家自测等场景,10-20分钟即可完成检测,操作便捷、结果判读直观,具有良好的灵敏度与特异性,为临床HP感染筛查与精准诊疗提供高效解决方案。
资料显示,幽门螺杆菌是一种能够在胃部强酸环境中长期存活的细菌,是目前已知可在胃内定植的重要致病微生物之一。
公司表示,未来将持续加大研发投入,聚焦精准检测与居家健康管理场景,推动创新产品加快落地,进一步提升医疗健康服务的可及性与便利性,向“智慧健康解决方案提供者”转型升级,为“健康中国”建设持续贡献力量。

公告截图。
来源:红网
作者:张馨心
编辑:吴芳
本文为证券频道原创文章,转载请附上原文出处链接和本声明。
本文链接:https://stock.rednet.cn/content/646048/83/15811431.html
时刻新闻